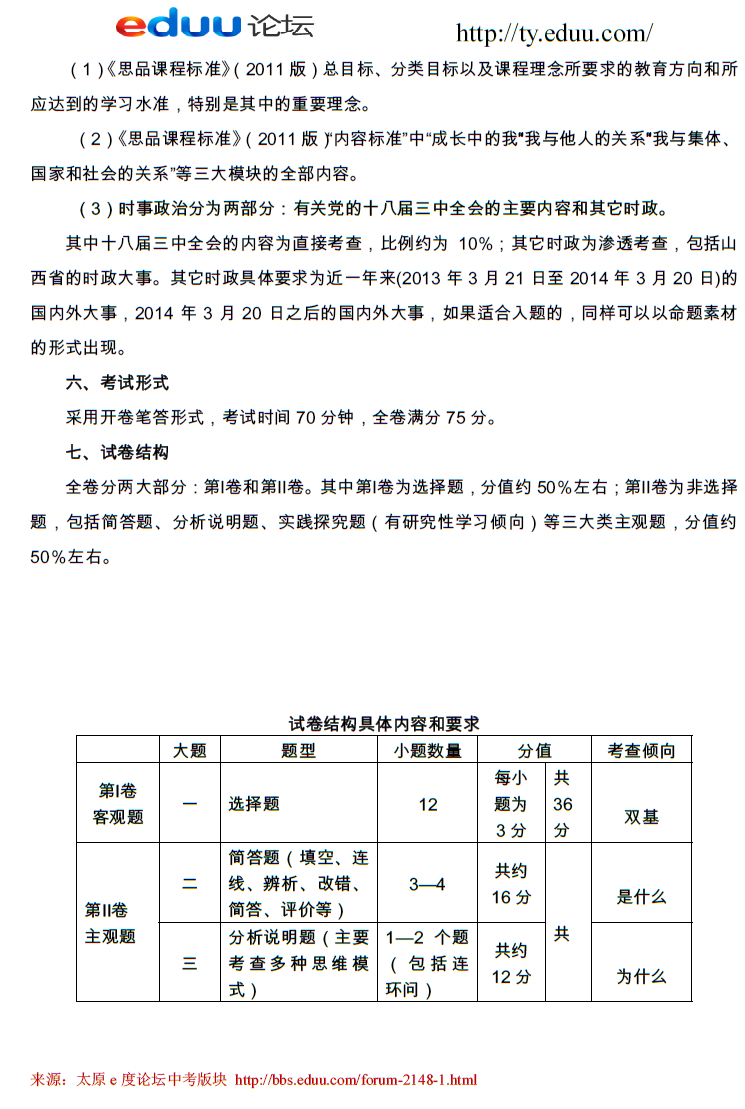
2014年山西中考大纲科目思想品德说明(3) 2014-03-18 10:52:27手掌心 推荐阅读: 2014年思想品德大纲下载 [政治李老师]《2014年山西省思品中考科目说明》解读 2014年语文中考科目说明解读 关于2014年中考大纲说明的进展 及后续解答分析活动
关于【山西中考大纲科目思想品德说明(3)】及中考、查分、择校等最新干货资讯,均在家长帮App,还有配套习题及老师免费解答问题,赶快戳我下载 >>>【家长帮App】<<< 相关推荐 2020年中考必备APP「家长帮」免费下载2020年全国中考考试时间汇总2020年全国中考报名时间汇总2020年全国中考大事记2020年中考考前冲刺各科备考全攻略历年全国各省市中考真题及答案历年中考满分作文历年中考录取分数线汇总2020年中考资讯提前看2020年中考政策解读2020年中考政策解读 点击查看更多
热点策划 更多 06-102023年全国各省市中考作文题目汇总 06-01劈波斩浪 冲刺中考!2023中考复习攻略 05-302023年全国各省市中考时间及科目安排 05-202023年全国各省市中考报名时间 05-182023中考逐梦前行 未来可期!2023中考特别策划 进入热点策划频道