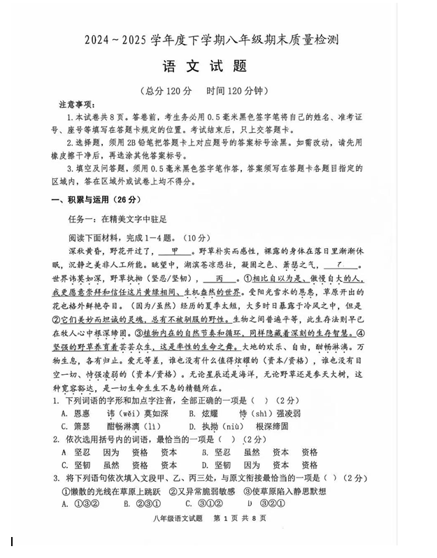
2024-2025学年山东日照岚山区八年级下学期语文期末真题(图片版)
2025-09-04 12:53:06中考网编辑
点击免费领取中考核心考点资料!
中考网整理了关于2024-2025学年山东日照岚山区八年级下学期语文期末真题(图片版),希望对同学们有所帮助,仅供参考。

相关推荐:2024-2025学年全国各省市七年级下册各科期末真题及答案汇总
扫码免费打包领取
资料内容:【25年 初一 初二 初三期末考试真题】
更多免费服务【2025最新真题试卷、书籍领取】等等
尽在"中考网"城市微信

