Image Modal for Mobile

全国站 中考网-全国站

中考网

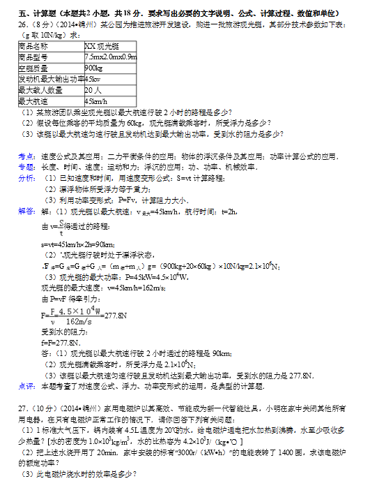
2014年辽宁锦州中考物理试题答案(图片版)(8)

2016-08-08 00:31:02中考网编辑
点击免费领取中考核心考点资料!

首页 上一页 下一页 尾页

相关推荐

点击查看更多
特别策划更多
进入特别策划频道