Image Modal for Mobile

全国站 中考网-全国站

中考网

2015娄底中考生物试题公布(图片版)(4)

2015-06-28 14:37:03中考小编
点击免费领取中考核心考点资料!

首页 上一页 下一页 尾页

相关推荐

点击查看更多
特别策划更多
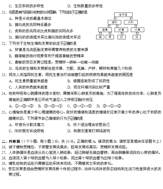
进入特别策划频道