Image Modal for Mobile

全国站 中考网-全国站

中考网

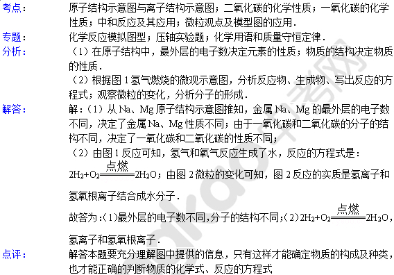
中考化学天天练试题及解析:原子与离子结构示意图(8月01日)(2)

2014-08-01 10:00:00若冰
点击免费领取中考核心考点资料!

首页 上一页 下一页 尾页

相关推荐

点击查看更多
特别策划更多
进入特别策划频道